Home   |  Schematics |  Products |  Tutorials  |  Datasheets  |  Robotics   |   Download    |   Link Exchange


Direct Current
Alternating Current
Digital Electronics
PC Architecture
Electronics Dictionary
Resources

Experiment
Calculator/Converters
Radio
Newsletter
Associations and Societies
Component Manufacturers


Electronics Symentics


Alarms and Security related Schematics

Active IR motion detector

Project Objectives

To explore how different motion detectors operate.

To successfully build and test an ambient-light-ignoring active IR motion detector.

Background

There are a wide variety of motion detectors available currently. To allow a better understanding of motion detectors, the following section provides a detailed description of a few different types.

Ultrasonic Motion Detectors

Ultrasonic transducers can be used to detect motion in an area where there are not supposed to be any moving objects. This type of motion detector is most commonly used in burglar alarm systems since they are very effective in this application.

Figure 1 shows the operation of an ultrasonic motion detector. There are two transducers: one emits an ultrasonic wave and the other picks up reflections from the different objects in the area. The reflected waves arrive at the receiver in constant phase if none of the objects in the area are moving. If something moves, the received signal is shifted in phase. A phase comparator detects the shifted phase and sends a triggering pulse to the alarm.

Ultrasonic motion detectors have certain advantages and disadvantages when compared with other types of motion detectors. The main advantages is that they are very sensitive and extremely fast acting. However, the largest problem with this type of motion detector is that it sometimes responds to normal environmental vibration that can be caused by a passing car or a plane overhead. Some types of motion detectors use infrared sensors to avoid this problem, but even these detectors have some problems.

Passive Infrared Motion Detector

In passive infrared motion detectors, a sensor containing an infrared-sensitive phototransistor is placed in the area to be protected. Circuitry within the sensor detects the infrared radiation emitted by the intruder's body and triggers the alarm. The problem with using this type of detector is that it can be falsely triggered by warm air movement or other disturbances that can alter the infrared radiation levels in an area. In order to prevent this problem, newer systems use two infrared sensors which monitor different zones within a protected area. Logic within system triggers the alarm only when the two zones are activated in sequence, as would occur if a person walked through the protected area.

Active Infrared Motion Detector

Figure 2 shows the operation of an active infrared motion detector. In the active system each sensor consists of two housings. One housing contains an infrared-emitting diode and an infrared-sensitive phototransistor. The other housing contains an infrared reflector.

When positioned in front of an entrance to a protected area, the two housings establish an invisible beam. A person entering the area interrupts the beam causing an alarm to be triggered. An active motion detector is much more reliable than a passive one, but it requires careful alignment when it is installed. The detector can be falsely triggered if one of the housings moves slightly and causes a discontinuous beam.

The Project

For our project, we decided to construct an active infrared motion detector. Originally, we wanted to build both an IR and an ultrasonic detector, but we decided that an ultrasonic detector would require too much time for a three week project.

However, we also decided that just building an IR motion detector would probably be a trivial exercise. So, we decided to expand on the concept by building an ambient light ignoring motion detector.

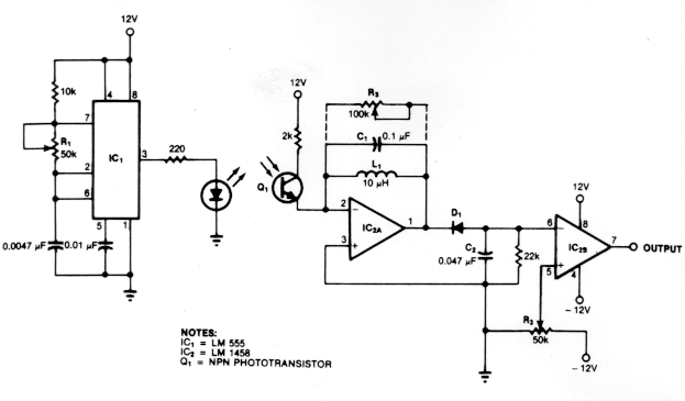
This type of motion detector uses the same basic concept as the active infrared motion detector. An interruption in a 5 kHz modulated pulsating beam that is transmitted by an infrared diode and received by an infrared transistor sets off the alarm. A schematic of this motion detector is given in Figure 3.

Figure 3. Ambient-Light-Ignoring Active Motion Detector

The circuit on the left is the transmitter circuit that establishes a 5 kHz modulated infrared beam. As you can see from the schematic of the receiver circuit, a resonance-tuned narrowband amplifier reduces the detector's sensitivity to stray light. C1 and L1 in IC2A's feedback loop cause the op amp to pass only those frequencies at or near the LED's 5 kHz modulation rate. IC2B's output increases when the received signal is sufficient to drop the negative voltage across C2 below the reference set by R2. The output of this circuit is then attached to some load resistance, which can be an alarm or, for demonstration purposes, an LED.





Home  Products  Tutorials   Schematics   Robotics   Resources   Radio Stuff    Career    Download   Link Exchange

HTML Sitemap   XML Sitemap


Terms & Conditions  Privacy Policy and Disclaimer