|
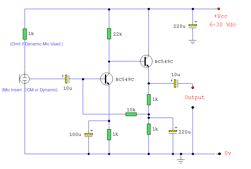
A microphone amplifier that may be used
with either Electret Condenser Microphone (ECM) inserts
or dynamic inserts, made with discrete components.
Click Here to View Circuits
Both transistors should be low noise
types. In the original circuit, I used BC650C which is
an ultra low noise device. These transistors are now
hard to find but BC549C or BC109C are a good
replacement. The circuit is self biasing and will set
its quiescent point at roughly half the supply voltage
at the emitter of the last transistor.
The electret condenser microphone (ECM)
contains a very sensitive microphone element and an
internal FET preamp, a power supply in the range 2 to 10
volts DC is therefore necessary. Suitable ECM's may be
obtained from Maplin Electronics. The 1k resistor limits
the current to the mic. This resistor should be
increased to 2k2 if a supply voltage above 12 Volts DC
is used and is not needed if the Mic insert is dynamic.
The output impedance is very low and well suited to
driving cables over distances up to 50 meters. Screened
cable therefore is not necessary.
The frequency response measured across a
10k load resistor is plotted below simulated using a 12V
power source:

The noise response of the amplifier
measured across the 10k load is shown below. Please note
that this plot was made with the mic insert replaced by
a signal generator.

This preamplifier has excellent dynamic
range and can cope with anything from a whisper to a
loud shout, however care should be taken to make sure
that the auxiliary equipment i.e. amplifier or tape deck
does not overload. |