|
Basic Idea for the the project is to
transmit the data from one point to another, this
transmission may be wireless or with wire, well wireless
is more enhance technology than with-wire transmission
so we adopted wireless transmitting and receiving data.
This project transmits 4 types of data by different
types of sensors. They include Temperature sensor, Fuel
level Sensor, Pressure sensor and rpm sensor. These all
sensors have analog output in the form of voltages so we
have to convert it into digital data then we will able
to transmit.

Well we converted analog data into
digital data. Why? Because four different types of data
are being transmitted trough one channel so multiplexing
is required. Due to this we used a digital switch which
multiplexed the four data and convert it into digital
form one by one. Note: Transmitter range 12-15 feet

Block Diagram shows the data
Transmission of the message signal by some modulation
process.

After receiving Data from receiver, it
will be demodulate after the process of demodulation we
will get the real data which we required and we want to
transmit and we can easily display it. Note: Transmitter
Works on 98 MHz

Click Here to View
Circuits
Click Here to View
Circuits
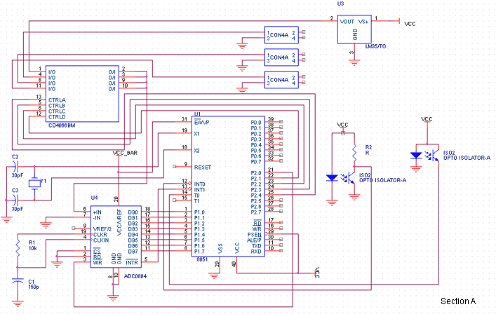
This is the circuit for the project
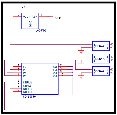
Section A of the circuit is receiving signals from the
four sensors, here we use an IC M4066 this is just an
analog as well as digital switch which have three four
input/outputs having a controlling signal pin which
controls the data flow in the circuit. This controlling
is made by the pins of microcontroller with ports
2.1-2.4.

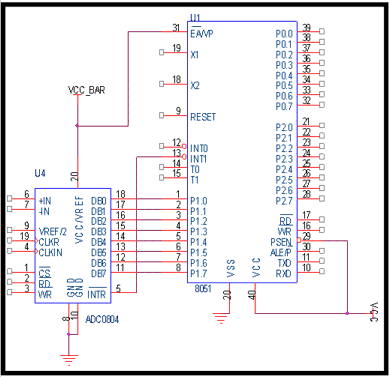
As these all signals are analog signals,
so we have to convert it into digital data by converter
called Analog to Digital Converter ADC. For this purpose
we used an IC ADC0804. this will convert the analog
signal in to digital equivalent. The main thing is that
Why we analog to digital converter??

Due to the fact that we have three
sensors and we have to transmit these signals so
multiplexing is required and this multiplexing is done
in the digital signals thats the basic reason of using
this analog into digital converter. The output of the
digital 8 bit signal will go into the controllers port
1.0-1.7.
After entering data into microcontroller
it will transmit by transmitter.
Well this is the end of section A of the
circuit. Here another section of the circuit which is
the transmission sections. Let explore this part of the
circuit. To transmit some signal we have to modulate
this signal to transmit it for far distance. Well the
modulation circuit is built in the transmitter circuit.
Here we use Frequency Modulation, the main aspect is
that frequency modulation is easier to use can be
transmit through a distance which we required, this is
near about 2 Km. so in Radio Frequencies FM is widely
use for the data transmission. This transmitter
transmits the signal on 102 MHz.
The Output wave form is just like square
wave not exactly. Well we can say that the wave form is
just a square wave form. Here we cant describe the
exactly wave form because oscilloscope is required for
the purpose.

Click Here to View
Circuits
-
Free space path loss at distance 2km is
78.285dB
-
Frequency 98 MHz
-
Effective Isotropic radiated Power is
9dB
-
Antenna gain is 10
-
radiated power is 0.8W
-
Carrier to noise ratio C/N = 159.35dB
cant calculate satellite gain and additional atmospheric
losses because we haven't much knowledge about it.
|