Home   |  Schematics |  Products |  Tutorials  |  Datasheets  |  Robotics   |   Download    |   Link Exchange


Direct Current
Alternating Current
Digital Electronics
PC Architecture
Electronics Dictionary
Resources

Experiment
Calculator/Converters
Radio
Newsletter
Associations and Societies
Component Manufacturers


Electronics Symentics


Data acquisition and data logging schematics

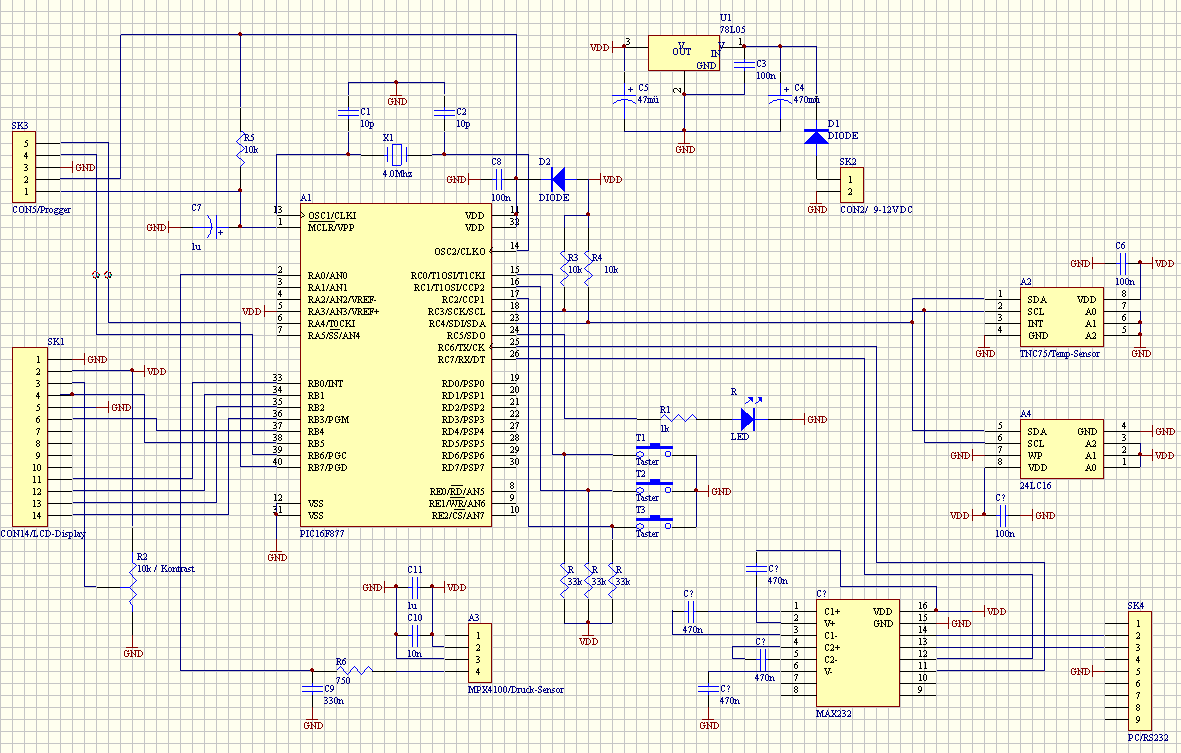
Electronic altimeter using PIC16F877

This circuit was designed by Matthias Stehr. The design uses a PIC16F877 to measure the output of a temperature sensor and an absolute pressure transducer to measure altitude. Specifically, the design provides the following features:

  • displays the current air-pressure

  • displays the current temperature

  • calibration

  • saving and displaying the reference pressure

  • calculating and displaying of the relative altitude (resolution 7m)

  • saving of the altitude data in a 2k EE-Prom in a interval from 1s-60s (result in a recording time from 17min - max. 17h)

  • can be powered by a 9V battery (about 24h) or a 12V DC power supply unit

  • operation with 3 keys and LCD menu

  • saved data can be transferred to a PC with illustration and transfer handled by a C++ program

  • data can be saved in a simple text file





Home  Products  Tutorials   Schematics   Robotics   Resources   Radio Stuff    Career    Download   Link Exchange

HTML Sitemap   XML Sitemap


Terms & Conditions  Privacy Policy and Disclaimer