|
Click Here to View Circuit
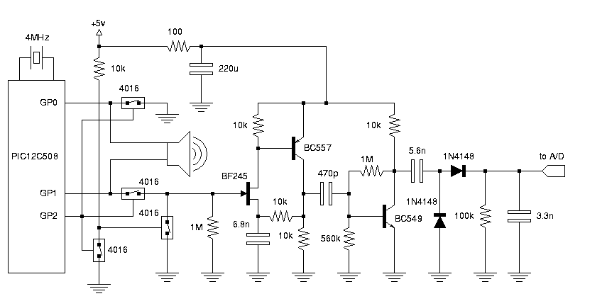
This is the electronic schematic of the
homebuilt SONAR. Only one piezoelectric transducer is
used for both transmit & receive. This transducer is
switched from TX to RX via the four 4016 switches. A
high gain amplifier stage & rectifier translates the
received echoes into voltage pulses. The timing is
controlled by the PIC12C508 8-pin microcontroller as it
is shown in the following figure:
Click Here to
View Circuit
Note that the graph is not drawn in a
correct scale: The TX burst comprises 40 cycles (TX
frequency of 40 KHz).
The SONAR system is connected to an
analog input of a 68HC11 prototype board. The echoes are
sampled at about 18KHz, with 8 bit resolution. The
captured data looks like this:

The starting decay is due to the
residual transducer oscillation. This decay limits the
minimum range of the SONAR to about 50 cm. The peak
around sample 230 is due to a wall echo. The wall was
located 2.5m away from the SONAR. The next graph shows
the echo of a close obstacle (me :) Two successive scans
are shown:

Then, the SONAR was mechanically scanned
with the help of an stepper motor controlled by the
68HC11. The transmitted beam was also focused through a
paper horn. The results were:

Another possibility for beam focusing is
the use of lenses. The tested lens was of the Freshet
type. This lens was made on a PCB substrate, and looks
like:

With the use of this lens the beam
divergence was greatly reduced, but another problem
arises: a notable fraction of the ultrasonic power is
reflected back, causing undesired echoes that can be
misinterpreted in the short range. The following graph
shows the results obtained with the lens. The close
echoes in the left are in fact back echoes. In the other
hand, the distant echoes are a lot better resolved.

|