|

A former President of the Magic Circle,
three times awarded the International Award for Magic,
commented when he saw this trick: "Absolutely
incredible!"
It might be of interest to conjurers
that it was a vaguely similar trick that gave rise to
the idea. The trick, called the "Domino Box", was
published in the Magic Circular in April 1991, and
revealed the contents of a box by giving a parallel LED
readout through smoky Perspex. However, it used more
than twice as many components, and the smoky Perspex was
open to some suspicion...
The elements of any good conjuring trick
are a combination of simplicity on the one hand, and
bafflement on the other - both of which are present in
this trick.
The design uses tactile sense (or
rather, neural sense) to reveal the contents of a box.
The box contains 4 shapes, as in a child's shape sorter.
The conjurer asks a person to secretly remove from the
box any shape or shapes of his or her choosing, then to
close the box, and to place a silk over it. The conjurer
then rests a hand on the silk, and through
"extra-sensory powers" reveals the contents of the box.
The trick works as follows: each of the
4 shapes hides within it a magnet or magnets. The
circuit sends a series of low-current high-voltage
pulses to the surface of the box (by way of metal
hinges, screws, or studs). When a shape is removed from
its receptacle in the box, a reed switch (one of S1 to
S4) under the receptacle opens, causing the pulse for
that receptacle to drop out, so that one may identify
which shapes are missing from inside the box. There is
also a longer "marker" pulse (D1 and D2) so that one may
identify the first shape in the sequence (the sequence
repeats indefinitely). Figure 2 shows the pulses when
all 4 shapes are inside the box:

Figure 3 shows the pulses when only the
rectangular shape and the square shape are inside the
box.

The trickiest part of the trick is to
learn whether the circle shape is missing or not, since
its corresponding pulse is tacked on to the "marker"
pulse.
Figure 4 shows how the magnet is
positioned in the square shape, and the reed switch
beneath it. An additional magnet may be positioned in
the shape in case it is inserted into its receptacle
upside down.

The high-voltage pulses are
imperceptible to a dry hand (eg. others handling the
box), yet if the conjurer moistens a finger or fingers
with the tongue, and touches the electrodes (hinges,
etc.) through the silk, these pulses will be easily
felt. The best result is obtained when separate fingers
of the same hand touch the electrodes.
Though a high voltage is present, the
circuit is safe, since the current flowing through the
electrodes is very low. Especially if separate fingers
of the same hand are used to detect the pulses, there
should be no risk to life or health whatsoever.
Nevertheless, any persons using a pacemaker, or having
any history of epilepsy, would be advised to avoid this
circuit.
Ideally, the shapes will follow the
usual conjuring sequence as follows: 1 side (circle) - 2
sides (rectangle) - 3 sides (triangle) - 4 sides
(square). Since no switch should be visible, a mercury
switch (S5) was used to switch off the circuit when the
box was laid on its side. The circuit ought to operate
for 4 hours off a small PP3 9V battery.
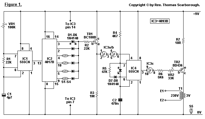
IC1 is a slow astable multi vibrator,
which sequences IC2 through 6 pulses, the first 2 of
which form the "marker" pulse. VR1 controls the speed of
the pulses. S1 to S4 determine whether any of the pulses
will drop out, by altering the potential at TR1 emitter.
NAND Schmitt triggers IC3a and IC3b convert TR1's
emitter potential to a logical high or low, which is
used to switch IC4. IC4 is an astable multi vibrator,
wired to obtain a duty ratio of 10%. IC3c inverts the
logic of IC4, while TR2 amplifies the output current
from IC3c. Note that VR2 should initially be turned to
33K, then slowly turned back to obtain the desirable
pulse strength across electrodes E1 and E2 - otherwise
one may receive a small shock. A perceptible sensation
is all one needs!
T1 is a 230V to 3V step-down transformer
with its secondary (3V) coil in circuit. The primary
coil serves as the electrodes. Note that the 555 IC's
both have the CN suffix - they are a low power version
of the 555, with slightly different characteristics
(TS555CN).
One might wish to have a visual read-out
of the pulses in order to practice the trick more
easily. For this, a LED may be connected temporarily
across the electrodes (observing the correct polarity).
In fact a high-brightness LED could be mounted behind a
pinhole in the box to offer alternative visual pulses to
the conjurer instead of the "neural" pulses. |