|
CART INTRODUCTION
This is what the MBC5/CPLD cartridge
looks like in the hands of a lousy photographer.... The
sram is
completely hidden behind the cable, and the lcd looks
like it should be sent in for repair !
The gameboy actually runs a GBDK
testprogram which enables functional tests of the MBC5
part and
the CPLD i/o. (see downloads below).
Note that the pcb is an prototype and
thus older from what is shown further down this page.

The use of the word cartridge is a
little far fetched, as the pcb is bigger than the
gameboy plus the fact that it doesn't even fit in the
expansion slot, but uses a ribbon cable with a passive
link PCB to connect to the gameboy. Next step could be
to minimize it, but that would require a through-plated
pcb.
Digital part consists of a Xilinx CPLD
whichs hosts the MBC5 functionality and i/o, a 512
kBytes flash and a 128 kBytes sram.
IDC interfaces besides JTAG and a 5V
connector :
Cart connector IDC1 IDC2 To gameboy
cartridge slot via link PCB. Karlsruhe/Marc Rawer pinout.
IO connector IDC3 IDC4 All i/o pins from
the CPLD including i/0 select and relevant adress
signals.
Emulator IDC5 Matches at least Andrew
March's "emul8r".
All IDC connectors are 34 pins to ensure
that even the smallest distraction will have fatal
consequences.
Power supply
The cart have a fixed 5V regulator
intended to drive the cpldcart and a adjustable
regulator set to 3V for the gameboy. In this scenario
the current consumption is close to 200mA. The pocket
gameboy uses approx.80mA (at 3V, no sleep) and the
cpldcart approx. 100 mA.
Note that the maximum input voltage is
about 12V unless the regulators is fitted with some kind
of heatsink.
The external power supply is connected
via a 4 pin molex and a single pin supplies 3V to the
gameboy. There is no 5V connection from the cpldcart
into the gameboy (via the link cable) but no harm is
done if it should happen. (!) The 3V must be supplied in
order for the smps in the gameboy to produce the
negative bias voltage for the LCD.
It would be nice to have the opportunity
to be able to run both the gameboy and the mbc5/cpld
cart on the normal gameboy batteries alone (for a short
time....), but i haven't done anything to check it out
yet.
How to build :
Like anything else.
Price :
I have no idea what it costs to produce
a cartridge as the one shown here. And i don't care :-)
This is completely besides the point with this project.
If you think that this could be a cheap alternative to a
whatever consumer pirate copier that might exist then I
am afraid I will have to dissapoint you right away.
Sorry !
PARTSLIST
| Number |
Name |
Case |
Manuf. |
Type |
| IC1 |
XC9572-15 |
PLCC84 |
Xilinx |
CPLD |
| IC2 |
AM29F040B-120JC |
PLCC32 |
AMD |
Flash |
| IC3 |
KM681000CLP-5L |
DIL32 |
? |
Sram |
Both the flash and the sram are normal
industry standards and can probably be replaced with
anything of similar type.
Other
5 IDC34 (17x2 connectors). At least the
one for the link cable are mandatory.
7 pin molex JTAG programming jig.
4 pin molex DC IN, external 200mA DC power supply.
1 pin molex GB 3V, to GB battery terminal or DC input
plug.
100nF & 47uF decoupling caps + a few resistors and a
LM317 + 7805.
CART - SCHEMATIC
The schematics. It should be apparent that the CPLD is
busy doing everything but hosting the memories..
If this board ever runs out of connectors....
Click here to View Circuit
These contains the three 8bit CPLD i/o ports PORTA,
PORTB and PORTC. The definition of these ports are
discussed on cpld page. The signals IO_CE and A0..A3 are
included so that the free i/o adresses can be used as
well. Note that there is no read or write control
signals available on the connector.


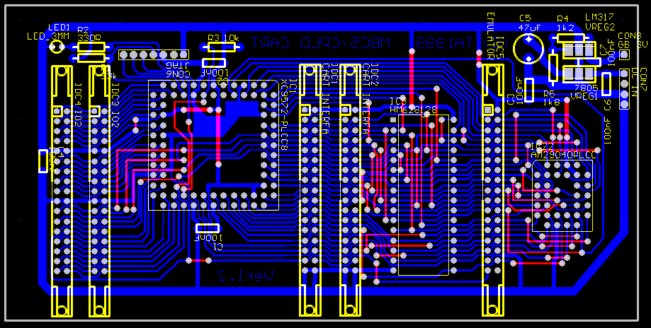
CART - PCB
Two sided PCB intended to be made as single side PCB
with wire links (i.e. enameled wire) instead of copper
tracks in upper layer.
Dimension : 160 x 80 mm
Click here to View Circuit
LINK - PCB
The link pcb together with a 34 way ribbon-cable is the
interface between the gameboy and the MBC5/CPLD Cart.
The PCB goes into the cart slot of a unmodified pocket
gameboy. It's quite long because the IDC connector
otherwise
would block for access to the power switch at the
gameboy top. Suppose this actually makes the bulky IDC
connector a
poor choice, but newer mind.
The 5V track is by default open to let the gameboy
supply its own internal 5V circuits.
The dimensions are 51.3 mm X 90.4 mm but the essential
measure is 47.0 mm between the centers of the outermost
gameboy pins.
(the pin spacing is 1.5 mm nominal).
One way to position the link PCB in the gameboy
cartridge slot is to murder a cartridge and use the
plastic shells. In this case
the PCB should be 0.8 mm thick. You'll have to cut away
the 'end-piece' in the plastic shells to make it fit.
Click here to View Circuit |