|

R1,R5___________1K 1/4W Resistors
R2_____________50K 1/2W Trimmer Cermet
R3______________8K2 1/4W Resistor
R4_____________82K 1/4W Resistor
R6______________1M 1/4W Resistor
R7,R17,R20,R21_22K 1/4W Resistors
R8,R10,R11,R19_10K 1/4W Resistors
R9____________150K 1/4W Resistor
R12_____________4K7 1/4W Resistor
R13___________100K 1/4W Resistor
R14___________220R 1/4W Resistor
R15,R22________20K 1/2W Trimmers Cermet
R16____________10R 1/4W Resistor
R18___________200K 1/2W Trimmer Cermet
C1,C11_________47nF 63V Polyester or
Ceramic Capacitors
C2,C10,C12____220΅F 25V Electrolytic
Capacitors
C3____________220nF 63V Polyester or
Ceramic Capacitor
C4_____________22nF 63V Polyester or
Ceramic Capacitor
C5,C6,C8,C9___100nF 63V Polyester or
Ceramic Capacitors
C7,C13,C14_____10΅F 63V Electrolytic
Capacitors
D1,D2,D3,D6__1N4148 75V 150mA Diodes
D4,D5_________BAT46 100V 150mA Schottky-barrier
Diodes
Q1,Q2_________BC547 45V 100mA NPN
Transistors
IC1____________7555 or TS555CN CMos
Timer IC
IC2____________4093 Quad 2 input Schmitt
NAND Gate IC
IC3____________4017 Decade counter with
10 decoded outputs IC
IC4___________LM386 Audio power
amplifier IC
P1_____________SPST Pushbutton
SW1____________SPST Switch
SPKR___________8 Ohm Loudspeaker
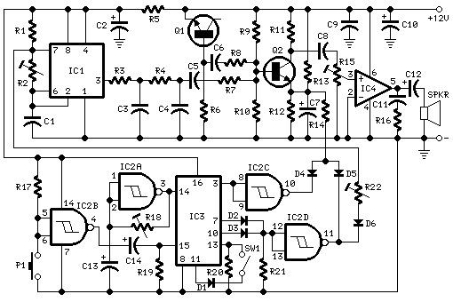
This circuit generates a two-tone effect
very much alike the cuckoo sound. It can be used for
door-bells or other purposes thanks to a built-in audio
amplifier and loudspeaker used as a sound effect
generator it can be connected to external amplifiers,
tape recorders etc. In this case, the built-in audio
amplifier and loudspeaker may be omitted and the output
taken from C8 and ground.
There are two options: free running,
when SW1 is left open, and one-shot, when SW1 is closed.
In this case a two-tone cuckoo sound will be generated
each time P1 pushbutton is pressed.
IC1 is wired as a squarewave generator
and produces both tones of the cuckoo sound. The
frequency of the higher one (667Hz) is set by means of
Trimmer R2. When IC2D output goes low, a further Trimmer
(R22) is added to IC1 timing components via D6, and the
lower tone (545Hz) is generated.
To imitate closely the cuckoo sound, the squarewave
output of IC1 is converted to a quasi-sinusoidal
waveform by R3, R4, C3 and C4, then mixed with the white
noise generated by Q1, R6.
Q2 has two purposes: it mixes the two incoming signals
and gates the resulting tone, shaping its attack and
decay behavior by means of the parts wired around its
Emitter.
IC4 is the audio power amplifier driving the speaker and
R15 is the volume control.
The various sound and pause timings for the circuit are
provided by the clock generator IC2A driving the decade
counter IC3. Some output pins of this IC are gated by
IC2C, IC2D and related components to drive appropriately
the sound generator and the sound gate.
When SW1 is left open the circuit operates in the
free-running mode and a cuckoo sound is generated
continuously. When SW1 is closed, the circuit generates
two tones then stops, because a high state appears at
the last output pin (#11) of the decade counter IC:
therefore the count is inhibited by means of D1 feeding
pin #13.
The circuit is reset by a positive pulse at pin #15 of
IC3 when P1 is pressed.
Best results will be obtained if the two tones
frequencies are set precisely, i.e. 667Hz for the first
tone and 545Hz for the second: in musical terms this
interval is called a Minor Third. Obviously a digital
frequency counter, if available, would be the best tool
to setup R2 and R22, but you can use a musical
instrument, e.g. a piano or guitar, tuning-up the notes
accurately by ear.
-
Disconnect temporarily R22 from D6 anode
-
Connect the digital frequency counter to pin 3 of IC1
-
Adjust R2 in order to read 667Hz on the display
-
Connect R22 to negative ground and adjust it to read
545Hz on the display
-
Restore R22 - D6 connection
-
Disconnect temporarily R22 from D6 anode
-
Disconnect C8 from Q2 Collector and connect it to R4, C4
and C5 junction
-
Adjust R2 in order that the tone generated by the
loudspeaker is at the same pitch of the reference note
generated by your musical instrument. This reference
note will be the E written on the stave in the fourth
space when using the treble clef
-
Connect R22 to negative ground and adjust it in order
that the tone generated by the loudspeaker is at the
same pitch of the reference note generated by your
musical instrument. This second reference note will be
the C-sharp written on the stave in the third space when
using the treble clef
-
Restore R22 - D6 and C8 to Q2 Collector connections
-
The master clock can be adjusted by means of R18.
-
The percentage of hiss and sound in the mixing circuit,
setting the tone character, can be varied changing R8
and R7 values respectively.
-
Any kind of dc voltage supply in the 12 - 15V range can
be used, but please note that supply voltages below 12V
will prevent operation of the white noise generator.
-
An amusing application of this circuit is to use a
photo-resistor in place of P1, then placing the unit
near the flashing lamps of your Christmas tree. A sweet
cuckoo sound will be heard each time the lamp chosen
will illuminate.
|