AC bridge circuits
As we saw with DC measurement circuits, the
circuit configuration known as a bridge can be a very
useful way to measure unknown values of resistance. This is
true with AC as well, and we can apply the very same
principle to the accurate measurement of unknown impedances.
To review, the bridge circuit works as a
pair of two-component voltage dividers connected across the
same source voltage, with a null-detector meter
movement connected between them to indicate a condition of
"balance" at zero volts:
Any one of the four resistors in the above
bridge can be the resistor of unknown value, and its value
can be determined by a ratio of the other three, which are
"calibrated," or whose resistances are known to a precise
degree. When the bridge is in a balanced condition (zero
voltage as indicated by the null detector), the ratio works
out to be this:
One of the advantages of using a bridge
circuit to measure resistance is that the voltage of the
power source is irrelevant. Practically speaking, the higher
the supply voltage, the easier it is to detect a condition
of imbalance between the four resistors with the null
detector, and thus the more sensitive it will be. A greater
supply voltage leads to the possibility of increased
measurement precision. However, there will be no fundamental
error introduced as a result of a lesser or greater power
supply voltage unlike other types of resistance measurement
schemes.
Impedance bridges work the same, only the
balance equation is with complex quantities, as both
magnitude and phase across the components of the two
dividers must be equal in order for the null detector to
indicate "zero." The null detector, of course, must be a
device capable of detecting very small AC voltages. An
oscilloscope is often used for this, although very sensitive
electromechanical meter movements and even headphones (small
speakers) may be used if the source frequency is within
audio range.
One way to maximize the effectiveness of
audio headphones as a null detector is to connect them to
the signal source through an impedance-matching transformer.
Headphone speakers are typically low-impedance units (8 Ω),
requiring substantial current to drive, and so a step-down
transformer helps "match" low-current signals to the
impedance of the headphone speakers. An audio output
transformer works well for this purpose:
Using a pair of headphones that completely
surround the ears (the "closed-cup" type), I've been able to
detect currents of less than 0.1 �A with this simple
detector circuit. Roughly equal performance was obtained
using two different step-down transformers: a small power
transformer (120/6 volt ratio), and an audio output
transformer (1000:8 ohm impedance ratio). With the
pushbutton switch in place to interrupt current, this
circuit is usable for detecting signals from DC to over 2
MHz: even if the frequency is far above or below the audio
range, a "click" will be heard from the headphones each time
the switch is pressed and released.
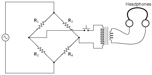
Connected to a resistive bridge, the whole
circuit looks like this:
Listening to the headphones as one or more
of the resistor "arms" of the bridge is adjusted, a
condition of balance will be realized when the headphones
fail to produce "clicks" (or tones, if the bridge's power
source frequency is within audio range) as the switch is
actuated.
When describing general AC bridges, where
impedances and not just resistances must be in proper
ratio for balance, it is sometimes helpful to draw the
respective bridge legs in the form of box-shaped components,
each one with a certain impedance:
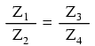
For this general form of AC bridge to
balance, the impedance ratios of each branch must be equal:
Again, it must be stressed that the
impedance quantities in the above equation must be
complex, accounting for both magnitude and phase angle. It
is insufficient that the impedance magnitudes alone be
balanced; without phase angles in balance as well, there
will still be voltage across the terminals of the null
detector and the bridge will not be balanced.
Bridge circuits can be constructed to
measure just about any device value desired, be it
capacitance, inductance, resistance, or even "Q." As always
in bridge measurement circuits, the unknown quantity is
always "balanced" against a known standard, obtained from a
high-quality, calibrated component that can be adjusted in
value until the null detector device indicates a condition
of balance. Depending on how the bridge is set up, the
unknown component's value may be determined directly from
the setting of the calibrated standard, or derived from that
standard through a mathematical formula.
A couple of simple bridge circuits are shown
below, one for inductance and one for capacitance:
Simple "symmetrical" bridges such as these
are so named because they exhibit symmetry (mirror-image
similarity) from left to right. The two bridge circuits
shown above are balanced by adjusting the calibrated
reactive component (Ls or Cs). They
are a bit simplified from their real-life counterparts, as
practical symmetrical bridge circuits often have a
calibrated, variable resistor in series or parallel with the
reactive component to balance out stray resistance in the
unknown component. But, in the hypothetical world of perfect
components, these simple bridge circuits do just fine to
illustrate the basic concept.
An example of a little extra complexity
added to compensate for real-world effects can be found in
the so-called Wien bridge, which uses a parallel
capacitor-resistor standard impedance to balance out an
unknown series capacitor-resistor combination. All
capacitors have some amount of internal resistance, be it
literal or equivalent (in the form of dielectric heating
losses) which tend to spoil their otherwise perfectly
reactive natures. This internal resistance may be of
interest to measure, and so the Wien bridge attempts to do
so by providing a balancing impedance that isn't "pure"
either:
Being that there are two standard components
to be adjusted (a resistor and a capacitor) this bridge will
take a little more time to balance than the others we've
seen so far. The combined effect of Rs and Cs
is to alter the magnitude and phase angle until the bridge
achieves a condition of balance. Once that balance is
achieved, the settings of Rs and Cs
can be read from their calibrated knobs, the parallel
impedance of the two determined mathematically, and the
unknown capacitance and resistance determined mathematically
from the balance equation (Z1/Z2 = Z3/Z4).
It is assumed in the operation of the Wien
bridge that the standard capacitor has negligible internal
resistance, or at least that resistance is already known so
that it can be factored into the balance equation. Wien
bridges are useful for determining the values of "lossy"
capacitor designs like electrolytics, where the internal
resistance is relatively high. They are also used as
frequency meters, because the balance of the bridge is
frequency-dependent. When used in this fashion, the
capacitors are made fixed (and usually of equal value) and
the top two resistors are made variable and are adjusted by
means of the same knob.
An interesting variation on this theme is
found in the next bridge circuit, used to precisely measure
inductances.
This ingenious bridge circuit is known as
the Maxwell-Wien bridge (sometimes known plainly as
the Maxwell bridge), and is used to measure unknown
inductances in terms of calibrated resistance and
capacitance. Calibration-grade inductors are more difficult
to manufacture than capacitors of similar precision, and so
the use of a simple "symmetrical" inductance bridge is not
always practical. Because the phase shifts of inductors and
capacitors are exactly opposite each other, a capacitive
impedance can balance out an inductive impedance if they are
located in opposite legs of a bridge, as they are here.
Another advantage of using a Maxwell bridge
to measure inductance rather than a symmetrical inductance
bridge is the elimination of measurement error due to mutual
inductance between two inductors. Magnetic fields can be
difficult to shield, and even a small amount of coupling
between coils in a bridge can introduce substantial errors
in certain conditions. With no second inductor to react with
in the Maxwell bridge, this problem is eliminated.
For easiest operation, the standard
capacitor (Cs) and the resistor in parallel with
it (Rs) are made variable, and both must be
adjusted to achieve balance. However, the bridge can be made
to work if the capacitor is fixed (non-variable) and more
than one resistor made variable (at least the resistor in
parallel with the capacitor, and one of the other two).
However, in the latter configuration it takes more
trial-and-error adjustment to achieve balance, as the
different variable resistors interact in balancing magnitude
and phase.
Unlike the plain Wien bridge, the balance of
the Maxwell-Wien bridge is independent of source frequency,
and in some cases this bridge can be made to balance in the
presence of mixed frequencies from the AC voltage source,
the limiting factor being the inductor's stability over a
wide frequency range.
There are more variations beyond these
designs, but a full discussion is not warranted here.
General-purpose impedance bridge circuits are manufactured
which can be switched into more than one configuration for
maximum flexibility of use.
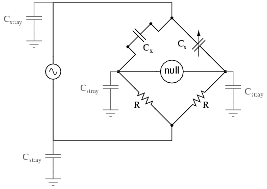
A potential problem in sensitive AC bridge
circuits is that of stray capacitance between either end of
the null detector unit and ground (earth) potential. Because
capacitances can "conduct" alternating current by charging
and discharging, they form stray current paths to the AC
voltage source which may affect bridge balance:
The problem is worsened if the AC voltage
source is firmly grounded at one end, the total stray
impedance for leakage currents made far less and any leakage
currents through these stray capacitances made greater as a
result:

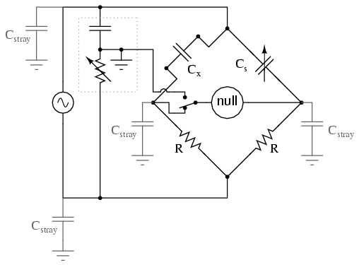
One way of greatly reducing this effect is
to keep the null detector at ground potential, so there will
be no AC voltage between it and the ground, and thus no
current through stray capacitances. However, directly
connecting the null detector to ground is not an option, as
it would create a direct current path for stray
currents, which would be worse than any capacitive path.
Instead, a special voltage divider circuit called a
Wagner ground or Wagner earth may be used to
maintain the null detector at ground potential without the
need for a direct connection to the null detector.
The Wagner earth circuit is nothing more
than a voltage divider, designed to have the voltage ratio
and phase shift as each side of the bridge. Because the
midpoint of the Wagner divider is directly grounded, any
other divider circuit (including either side of the bridge)
having the same voltage proportions and phases as the Wagner
divider, and powered by the same AC voltage source, will be
at ground potential as well. Thus, the Wagner earth divider
forces the null detector to be at ground potential, without
a direct connection between the detector and ground.
There is often a provision made in the null
detector connection to confirm proper setting of the Wagner
earth divider circuit: a two-position switch, so that one
end of the null detector may be connected to either the
bridge or the Wagner earth. When the null detector registers
zero signal in both switch positions, the bridge is not only
guaranteed to be balanced, but the null detector is also
guaranteed to be at zero potential with respect to ground,
thus eliminating any errors due to leakage currents through
stray detector-to-ground capacitances:
-
REVIEW:
-
AC bridge circuits work on the same basic
principle as DC bridge circuits: that a balanced ratio of
impedances (rather than resistances) will result in a
"balanced" condition as indicated by the null-detector
device.
-
Null detectors for AC bridges may be
sensitive electromechanical meter movements, oscilloscopes
(CRT's), headphones (amplified or unamplified), or any
other device capable of registering very small AC voltage
levels. Like DC null detectors, its only required point of
calibration accuracy is at zero.
-
AC bridge circuits can be of the
"symmetrical" type where an unknown impedance is balanced
by a standard impedance of similar type on the same side
(top or bottom) of the bridge. Or, they can be
"nonsymmetrical," using parallel impedances to balance
series impedances, or even capacitances balancing out
inductances.
-
AC bridge circuits often have more than
one adjustment, since both impedance magnitude and
phase angle must be properly matched to balance.
-
Some impedance bridge circuits are
frequency-sensitive while others are not. The
frequency-sensitive types may be used as frequency
measurement devices if all component values are accurately
known.
-
A Wagner earth or Wagner ground
is a voltage divider circuit added to AC bridges to help
reduce errors due to stray capacitance coupling the null
detector to ground.
|